
A subscription-based AI learning ecosystem designed for Myanmar and Thailand, with full multilingual support in English, Myanmar (Burmese), and Thai.
A comprehensive product blueprint for an AI learning platform tailored to Myanmar and Thailand markets.
This document presents a complete product blueprint for a Subscription-based AI Coaching & Continuous Learning Platform specifically designed for students, professionals, entrepreneurs, and developers in Myanmar and Thailand.
The platform provides full support in English, Myanmar (Burmese), and Thai — not just translation, but culturally adapted examples. For instance, AI business applications are explained using "tea shop businesses" for Myanmar and "Tom Yum restaurants" for Thailand.
Accessible via mobile applications (iOS & Android) and a web platform, with mobile-first design as the primary approach — since most users in these regions access the internet through smartphones.
Beginner to Expert, 4 progressive levels
Multilingual chatbot tutor with personalized guidance
Digital certificates, badges, LinkedIn integration
Optimized for Myanmar & Thailand purchasing power
Points, streaks, leaderboards for engagement
Download lessons for areas with limited connectivity
Southeast Asia's digital economy is growing rapidly, with significant untapped potential in EdTech.
SEA Digital Economy GMV (2024)
Thailand EdTech Market (2025)
Thailand EdTech CAGR to 2034
| Metric | Myanmar | Thailand |
|---|---|---|
| GDP per capita (2024) | ~$1,200 | ~$7,493 |
| Average Monthly Income | ~K300,000 (~$143) | ~฿15,000 (~$461) |
| Mobile Internet | 2nd slowest in ASEAN | High penetration rate |
| Digital Payments | KBZPay, Wave Money | PromptPay, TrueMoney |
| EdTech Market | Early stage, high opportunity | $1.76B (2025), growing fast |
| Audience Type | Primary Need | Learning Path |
|---|---|---|
| Students | AI fundamentals, job readiness | AI Fundamentals → Prompt Engineering |
| Professionals | Productivity enhancement | AI for Productivity → Automation Tools |
| Entrepreneurs | AI for business applications | AI for Business → No-code AI Tools |
| Developers | AI development skills | AI Development Basics → Advanced AI |
| Language | Support Level | Cultural Examples |
|---|---|---|
| English | Full (Primary) | International business examples |
| Myanmar (Burmese) | Full (Localized) | Tea shop business, palm sugar industry |
| Thai | Full (Localized) | Tom Yum restaurant, 7-Eleven franchise, Grab Driver |
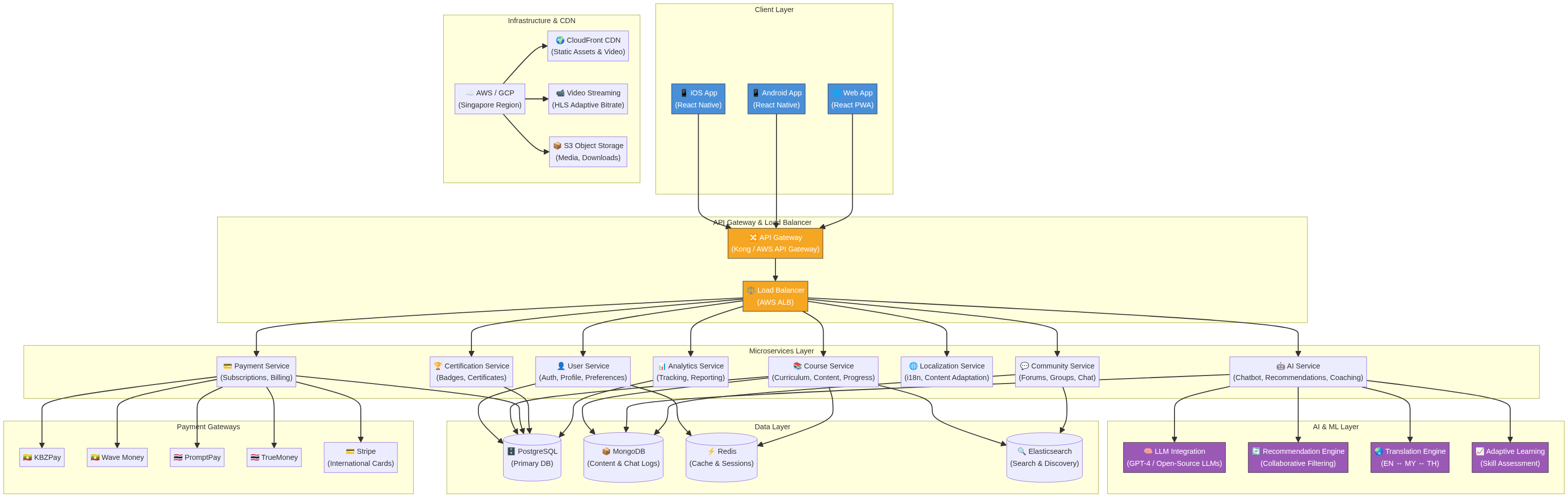
Microservices architecture with low-bandwidth optimization for developing regions.


System Architecture — Microservices with API Gateway, AI/ML Layer, and Data Layer
React Native (iOS/Android) + Next.js PWA for web. Single codebase approach.
Kong / AWS API Gateway for routing, rate limiting, and authentication.
User, Course, AI, Payment, Certification, Localization, Analytics, Community services.
GPT-4 LLM, Recommendation Engine, Translation Engine, Adaptive Learning.
| Technology | Purpose | Impact |
|---|---|---|
| Adaptive Bitrate (HLS) | Auto-adjust video quality based on connection | Video viewable on 2G/3G |
| Offline Download | Pre-download lessons when connected | Learn without internet |
| Image Compression (WebP) | Smaller file sizes without quality loss | Faster page loading |
| CDN (CloudFront) | Serve from regional edge servers | Reduced latency |
| Lazy Loading | Load only visible content first | Faster initial load |
| Text-first Content | Text-based lessons for low bandwidth | Accessible to all users |
Comprehensive feature set covering curriculum, coaching, certification, and community.
What is AI, ML basics, ChatGPT usage, Prompt Engineering fundamentals
Midjourney/DALL-E, Automation Tools (Zapier, Make), No-code AI, AI for Business
Advanced Prompt Engineering, AI API Integration, Custom Workflows, AI Productivity
AI Development (Python), Fine-tuning Models, Project Management, AI Ethics

Multilingual chatbot powered by GPT-4, answering questions in English, Myanmar, and Thai. Uses culturally relevant examples — like explaining AI for a "tea shop" in Myanmar or a "Grab Driver" business in Thailand.
Premium users get 1-2 monthly video calls with human mentors for personalized learning path reviews and career guidance.
System analyzes quiz results and learning patterns to identify weak areas and recommend additional practice.
| Certificate Type | Requirement | Benefit |
|---|---|---|
| Module Completion Badge | Complete one lesson module | Digital Badge |
| Level Certificate | Complete entire level (e.g., Beginner) | Digital Certificate + LinkedIn Badge |
| Skill Achievement | Reach specified skill proficiency | Special Badge + Profile Highlight |
| Expert Certification | Complete Expert Level + Final Project | Premium Certificate + LinkedIn Credential |

Optimized for smartphone users with simple, intuitive UI
Download encrypted lessons for offline study
Points, streaks, leaderboards, and achievement badges
Local language discussion forums in MY, TH, EN
Monthly webinars led by local and international experts
AI-driven course suggestions based on learning history

From onboarding to certification — a 5-stage journey designed for engagement and progression.

Complete User Journey — Onboarding through Certification and Continued Engagement
Select language (MY/TH/EN), set learning goals, take skill assessment. AI generates personalized learning path.
Choose Free Tier (3 lessons, 5 AI chats/day) or Premium Tier (full access). Regional pricing applied automatically.
Watch video lessons, complete interactive quizzes, chat with AI tutor, take module assessments. Earn points and badges.
Complete final certification exam. Receive digital certificate with QR verification and LinkedIn badge.
Share achievements, join community forums, attend live workshops. AI recommends next learning path.
Regional pricing optimized for Myanmar and Thailand purchasing power, with local payment integration.
5-50 users — $3-8/user/mo
Admin Dashboard, Team Progress Tracking
50+ users — Custom Pricing
Custom Content, Dedicated Support, API Access
| Country | Method | Type | Priority |
|---|---|---|---|
| Myanmar | KBZPay | Mobile Wallet | Highest |
| Myanmar | Wave Money | Mobile Wallet | High |
| Myanmar | AYA Pay | Mobile Wallet | Medium |
| Myanmar | MPU Cards | Debit Card | Medium |
| Thailand | PromptPay | QR Payment | Highest |
| Thailand | TrueMoney Wallet | Mobile Wallet | High |
| Thailand | Rabbit LINE Pay | Mobile Wallet | Medium |
| Thailand | SCB / KBank Transfer | Bank Transfer | Medium |
| International | Stripe | Credit/Debit Card | Visa/MC |

Revenue Streams — B2C Subscriptions, B2B Enterprise, Certifications, and Partnerships
Estimate costs for your team
Per User
K5,400
/monthly
Monthly Total
K27,000
/monthly
Annual Total
K324,000
/yearly
Total Discount
10%
K3,000 saved
Discount breakdown: Team volume 10%
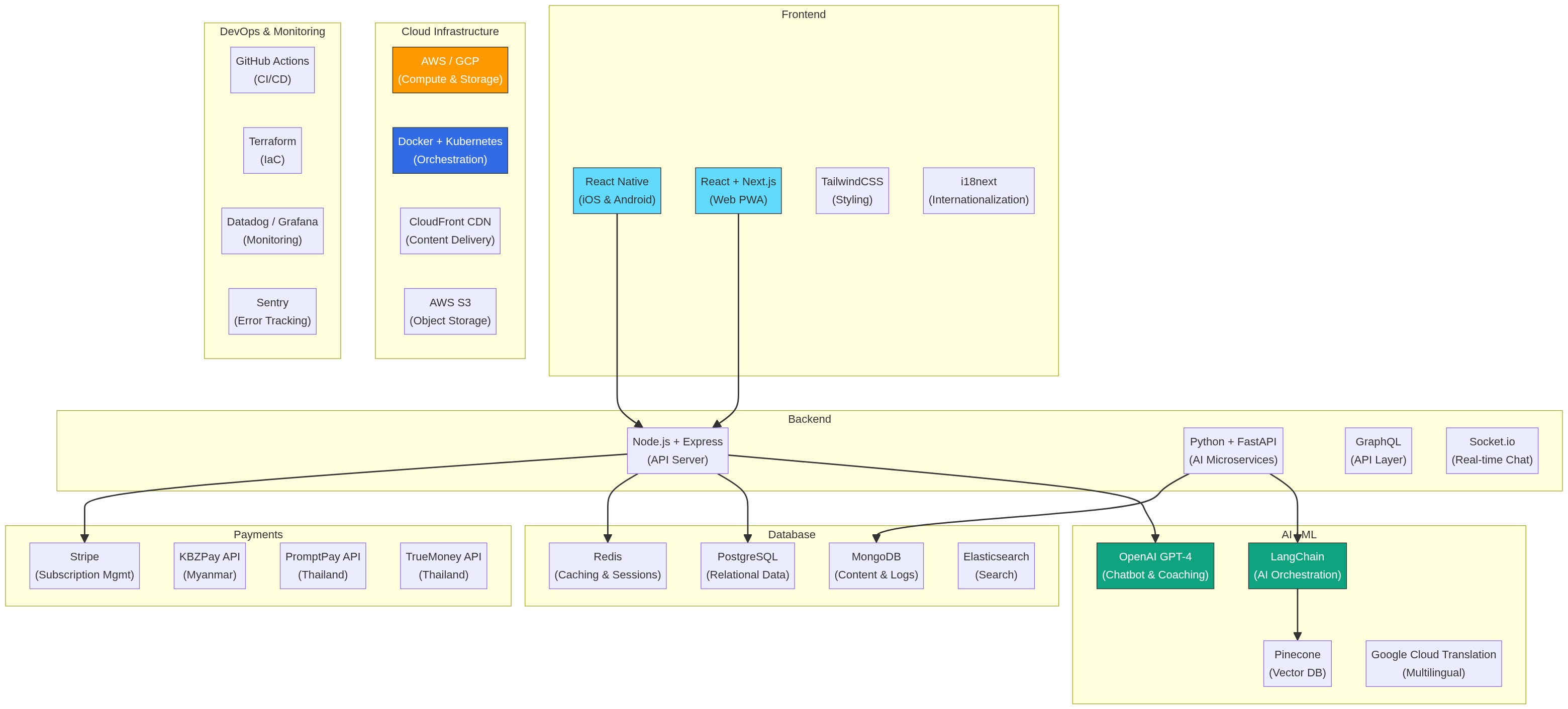
Scalable cloud architecture optimized for the Southeast Asian market.

Full Technology Stack — Frontend, Backend, AI/ML, Database, Infrastructure, and DevOps
| Layer | Technology | Rationale |
|---|---|---|
| Mobile App | React Native | Single codebase for iOS/Android |
| Web App | React + Next.js (PWA) | SEO + offline support |
| Styling | TailwindCSS | Mobile-first responsive design |
| i18n | i18next | Real-time language switching |
| API Server | Node.js + Express | Real-time capabilities |
| AI Services | Python + FastAPI | AI/ML library integration |
| LLM | OpenAI GPT-4 | Best multilingual capabilities |
| AI Orchestration | LangChain | RAG pipeline construction |
| Primary DB | PostgreSQL | Reliable relational data |
| Content DB | MongoDB | Flexible course content schema |
| Cache | Redis | Session management & caching |
| Search | Elasticsearch | Multi-language full-text search |
| Cloud | AWS (Singapore) | Low latency for SEA region |
| CDN | CloudFront | Static assets & video delivery |
| CI/CD | GitHub Actions | Automated testing & deployment |
| Monitoring | Datadog / Grafana | Performance monitoring |
Hosted on AWS Singapore (ap-southeast-1) for minimum latency to Myanmar and Thailand. Docker containers orchestrated by Kubernetes (EKS) with auto-scaling. CloudFront CDN for static assets and video delivery.
From MVP to full-scale platform in 18 months, with 4 distinct phases.

18-Month Development Roadmap — MVP → Full Launch → Growth → Scale
How our platform differentiates from existing solutions in the market.
| Competitor | Strengths | Weaknesses | Our Edge |
|---|---|---|---|
| Coursera | Wide course catalog, university partnerships | No Myanmar/Thai localization, expensive | Local language + cultural examples |
| Udemy | Diverse course types | No AI-specific coaching, weak localization | AI-focused + Personalized Coaching |
| DataMites (Myanmar) | Present in Myanmar market | English only, expensive ($300+) | Regional pricing ($3-10/mo) |
| Thai Academy | Thai market presence | Microsoft certification focus only | Comprehensive AI coverage |
Key risks identified with corresponding mitigation strategies.
| Risk | Likelihood | Impact | Mitigation Strategy |
|---|---|---|---|
| Myanmar internet instability | High | High | Offline mode, text-first content, adaptive bitrate |
| Payment API instability | Medium | High | Multiple payment fallbacks, manual top-up option |
| AI content quality (MY/TH) | Medium | High | Human review process, native speaker QA team |
| Competition (Coursera/Udemy) | Medium | Medium | Localization moat, regional pricing advantage |
| User acquisition cost | Medium | Medium | Organic growth (community), referral program |
| Regulatory changes (Myanmar) | Low-Med | High | Multi-region hosting, legal compliance monitoring |
| LLM API cost escalation | Medium | Medium | Open-source LLM fallback, caching strategies |
The platform is designed with resilience in mind. Multiple payment fallbacks ensure revenue continuity, offline capabilities address connectivity challenges, and open-source LLM alternatives provide cost control. A dedicated native speaker QA team ensures content quality across all three languages.
Blueprint changelog and revisions
AI Coaching & Continuous Learning Platform
Product Blueprint for Myanmar & Thailand Markets
Designed by Manus AI — April 2026